轴承润滑的主要目的就是利用润滑剂在套圈、滚动体和保持架之间的摩擦面形成起隔离作用的润滑油膜以减少轴承的摩擦与磨损,防止烧结,从而延长轴承的使用寿命。另外,润滑剂还能起到防止轴承锈蚀、降低振动噪声、进行冷却以及阻止外部异物的侵入等作用。
1.脂润滑因其使用方便维护简单而成为轴承最常用的润滑方式。
滚动轴承最常用的润滑脂是以矿物油作为基础油的键基脂,该脂具有良好的附着性,并在较大的温度范围和转速范围内均有良好的润滑作用,适用的温度范围为-30°C~+110°C。
2.高速精密轴承采用脂润滑时,脂的填充量推荐为轴承内部自由空间的15%~20%。
3.脂润滑轴承在工作初期必须先进行跑合,经过跑合,过量的润滑脂强制进入轴承滚道,使轴承内的润滑脂均匀分布,并可保证在轴承正常工作时热平衡温度最低。
4.润滑脂应在一定时期内补充和更换。补充润滑脂时,应注意,不同种类、不同规格的润滑脂不能混合使用,否则会使润滑脂的性能下降。另外,更换润渭脂时应将原有的润滑脂清洗干净。
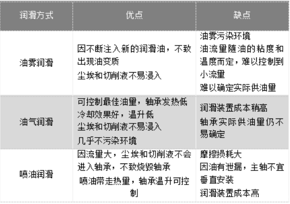
当使用脂润滑不能满足机床高性能的要求时,可采用油润滑的润滑方式。机床主轴轴承最常用的油润滑有油雾润滑、油气润滑、喷油润滑等方式,几种油润滑的性能特点见下表。



